OVERVIEW
Built in UE for Fortnite, this map was designed for 3v3 combat. It features a symmetrical layout and lots of verticality to create a variety of interesting and balanced paths. Pre-existing kitbashed assets were used to clearly and quickly communicate theme and location.
DESIGN PROCESS
This map was designed across several playtests and iterations to determine what details worked and what didn't.

Early versions of this map didn't properly account for the player's actual movement speed, which resulted in a map that was both too big and very spread out. The early feedback indicated that the map size and complexity would be more ideal for a much larger number of players. This caused me to pivot, and start from scratch with a new design.

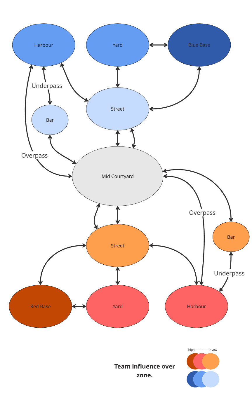
In order to succeed, I needed to keep track of several different level design principles at once, such as speed of play and map control. To do this, I created different diagrams of my map to show different focuses.
For this project, I created a Level Design Document, which I updated with before and after images to show the effect the kitbash had on the feel of the level.






